苏州大学陈红、刘庄Angew:点击化学介导的细胞膜糖聚物工程化可强化树突状细胞疫苗
发布日期:2024-08-15
树突状细胞疫苗(DCV)具有诱导肿瘤特异性免疫反应的强大能力,在肿瘤免疫治疗中显示出了巨大的潜力。为了进一步开发工程增强型DCV,苏州大学陈红教授/刘庄教授和上海大学孙乐乐副教授等人首次报道了通过代谢细胞表面糖工程和无铜点击化学构建糖聚物工程化DC疫苗(G-DCV)的策略。为了制备G-DCV,作者将肿瘤抗原卵清蛋白(OVA)递送到树突细胞(DC)中,并将具有二苯并环辛烯(DBCO)端基的糖聚物偶联到树突细胞上。与未修饰的DCV相比,由于DC和T细胞之间的粘附增强,G-DCV可以诱导更强的T细胞活化。值得注意的是,这种G-DCV可以更有效地抑制小鼠B16-OVA(表达OVA抗原)肿瘤模型的生长。此外,通过与免疫检查点抑制剂联合,G-DCV在治疗不同肿瘤模型时显示出进一步增强的抗肿瘤作用。因此,该工作提供了一种新的策略来提高DC疫苗的治疗效果。相关工作以“Click-Chemistry-Mediated Cell Membrane Glycopolymer Engineering to Potentiate Dendritic Cell Vaccines”为题发表在Angew。

【文章要点】
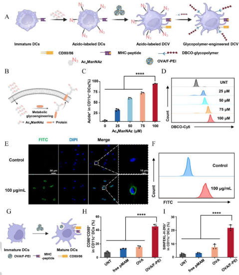
近年来,无铜点击化学与代谢糖工程相结合已被广泛用于用不同分子修饰细胞的表面蛋白。这种方法为共价修饰细胞表面提供了一个强大的平台,具有保留时间长、细胞毒性低的特点。因此,在本研究中,为了提高DC疫苗的有效性,作者应用这种方法为DC配备糖聚合物,以促进DC与T细胞之间的粘附(图1)。作者首先用氟烷接枝的聚乙烯亚胺将肿瘤抗原卵清蛋白(OVA)递送到树突细胞(DC)中。随后,通过可逆加成-断裂链转移(RAFT)聚合和端基转移合成了具有二苯并环辛烯(DBCO)端基的糖聚合物,然后利用无铜点击化学结合代谢糖工程将其修饰到原代DC上,最终构建了糖聚合物工程DC疫苗(G-DCV)。

图1制备糖聚物工程化DC疫苗
研究结果表明,DC表面的糖聚物可以有效地增强G-DCV与T细胞之间的粘附,并且增强的粘附效果随着表面糖聚合物密度的增加而增加。T细胞活化试验表明,与未修饰的DCV相比,G-DCV在体外和体内都能更有效地活化和扩增T细胞(图2)。因此,G-DCV的过继转移对B16-OVA(表达OVA抗原)肿瘤模型显示出了有效的抗肿瘤作用。进一步结合免疫检查点抑制剂,G-DCV还可以更有效地抑制B16-OVA和CT-26肿瘤模型中的肿瘤生长。因此,该工作表明,糖聚物工程化将是增强DC疫苗的一个新思路。

图2 G-DCV应用示意图
原文链接:
https://onlinelibrary.wiley.com/doi/10.1002/anie.202315782
来源,BioMed科技
